PT Bina Mitra Rancangbangun
  • BERANDA
  • PROFIL
    • Tentang Kami
    • Struktur Organisasi
    • Tim Kami
    • Legalitas
    • Komitmen
    • Ketidakberpihakan
  • LAYANAN SERTIFIKASI
    • Ruang Lingkup
    • Biaya Sertifikasi
    • Persyaratan Sertifikasi
    • Proses Sertifikasi
    • Proses Resertifikasi
    • Keluhan dan Banding
    • Surveilen
  • RUANG PUBLIK
    • Berita dan Kegiatan
    • Produk Hukum
    • Download
    • FAQ
  • CEK & REGISTRASI SBU
    • Cek Status SBU
    • Registrasi Permohonan Baru
  • KONTAK

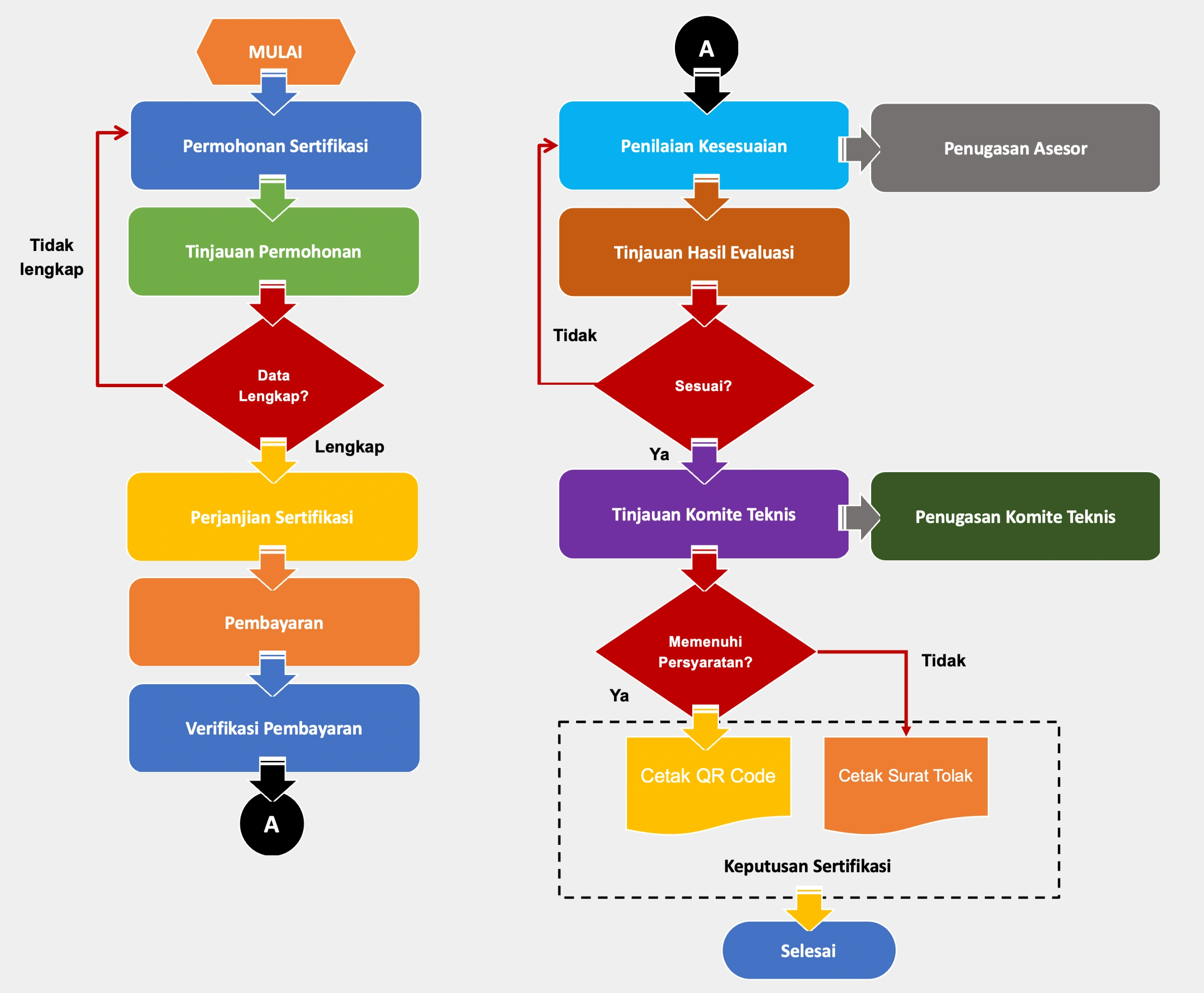
Proses Sertifikasi

Lembaga Sertifikasi Badan Usaha PT. Bina Mitra Rancangbangun

ALUR SERTIFIKASI

Alur Sertifikasi



Alur Permohonan Sertifikasi SBU



Panduan Permohonan Perubahan Tenaga Kerja Konstruksi

Alur Proses SBU

Alur Proses Sertifikasi

Alur Proses Sertifikasi Skema37

Kontak Kami

Alamat:
Grand Duren Tiga Office Building Blok A Lt. 4 Jl. Duren Tiga Raya No. 9 Jakarta
Indonesia 12760

Jam Layanan:
Senin – Jumat : 10.00 – 17.00 WIB

Telpon:
+62 21 269 629 68

Website:
www.ptbmr.co.id

Email:
ptbmr.official@gmail.com

Aplikasi Eksternal

  • GAPENRI
  • Online Single Submission
  • Kementerian PU
  • Lembaga Pengembangan Jasa Konstruksi
  • Portal Perizinan Kementerian PU
  • Pencatatan Peralatan – SIMPK
  • Pencatatan Pengalaman – SIMPAN

Follow Us

  • Follow
  • Follow
  • Follow
PT Bina Mitra Rancangbangun

Tentang Kami

Kami akan membangun dan mempertahankan reputasi untuk keunggulan layanan yang baik.

Kami selalu mengutamakan pelayanan prima, profesional, integritas dan efisien

© Copyright 2023 LSBU PT. Bina Mitra Rancangbangun