Proses Resertifikasi
Perubahan persyaratan SBU sesuai dengan PERMEN PUPR Nomor 8 Tahun 2022 dan SK Dirjen Bina Konstruksi PUPR Nomor 37 Tahun 2025
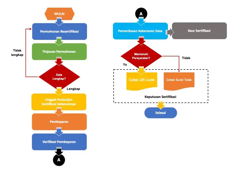
A. Alur Proses Resertifikasi (Perpanjangan)
B. Alur Proses Resertifikasi (Perubahan Data)
Kontak Kami
Jumlah Permohonan SBU
NRBu dan QR-Code
Tanda Tangan Perjanjian
Tinjauan Permohonan
Di Tolak
Tidak Lengkap
Untuk informasi real time status proses permohonan SBU dapat mengunjungi halaman website https://portal.pu.go.id
